バーチャル3Dクリエイター神部まゆみです(*^_^*)
この記事はBlenderのHome Builder5アドオンを使ってみたので、それについての記事です。
Home Builder5ってのはこれね。

似たようなアドオンにarchmeshってのもあるけど、まぁ併用していくと良いかな?
動作確認した最新バージョンは Blender 5.0.1 です。
BlenderのHome Builder5アドオンとは
とりあえずChatGPTパイセンに聞いてみます。




BlenderのHome Builder5アドオンを使いたいんですが、概要や機能の使い方などを教えてください


Blenderの Home Builder 5 は、住宅の内装(特にキッチン・洗面・クローゼットなど)を 設計ソフトのように作れる無料アドオンです。普通のモデリングとは違い、壁・家具・家電をパラメトリック(数値で調整)しながら配置できるのが特徴です。
「Blenderで建築CADっぽく設計する」イメージのツールですね。
初心者でも部屋 → 家具 → 図面まで一通り作れるように設計されています。
Home Builder 5 の概要
- 作者:Andrew Peel
- 価格:無料
- 主用途:住宅内装設計(キッチン・洗面・収納など)
- Blender 5.0以降対応
できることのイメージ👇
- 部屋を描く
- 壁・ドア・窓を配置
- キャビネットや家電を配置
- 寸法付き図面(平面図・立面図)を作る
つまり
「3Dモデリング + インテリア設計ツール」
です。
主な機能
① 部屋を作る(Room Builder)
- 壁を描いて部屋を作る
- 床・天井を自動生成
- 内壁 / 外壁 / 半分壁など設定
これで部屋のベースを作ります。
② 家具・キャビネット配置
Home Builderのメイン機能です。
配置できるもの例
- Base cabinet(下の棚)
- Upper cabinet(上の棚)
- Tall cabinet(背の高い棚)
- 冷蔵庫
- オーブン
- 食洗機
特徴
- 壁に自動スナップ
- 空きスペースに自動フィット
- 幅・高さを数値変更
つまり
キッチン設計ソフトみたいに配置できます。
③ ドア・窓
配置すると
- 壁を自動で穴あけ
- サイズ変更可能
普通のBlenderよりかなり楽です。
④ 寸法付きレイアウト図
Home Builderの強いポイントです。
作れる図面
- 平面図
- 壁面図
- 複数ビューの設計シート
家具や壁の寸法が自動表示されます。
基本的な使い方(超簡単フロー)
① アドオンを有効化
Edit
↓
Preferences
↓
Add-ons
↓
Install
ZIPを入れてチェックON。
② Nパネルを開く
3Dビューで
Nキー
↓
Home Builder タブ
③ 部屋を作る
Add Room
で
- 壁をクリック配置
- 部屋完成
④ 家具配置
例
Add Cabinet
クリックすると
- 壁にスナップ
- サイズ調整可能
⑤ 図面作成
Create Layout View
で
- 平面図
- 壁面図
を生成できます。
他の建築アドオンとの違い
| アドオン | 特徴 |
|---|---|
| Home Builder | 家具設計特化(キッチン等) |
| Building Tools | 建物外観 |
| BlenderBIM | 建築BIM |
Home Builderは
「インテリア設計ツール」
です。
さっそくセットアップしてみる
さっそくセットアップしていきます。
公式サイトからダウンロード
ここからダウンロードできます。




Get Add-onボタンを押してダウンロードします。


アドオンをインストールする
Blenderを開き、プリファレンス ⇒ アドオン ⇒ 右上の矢印クリック ⇒ ディスクからインストール で。
これで入ったっぽい。


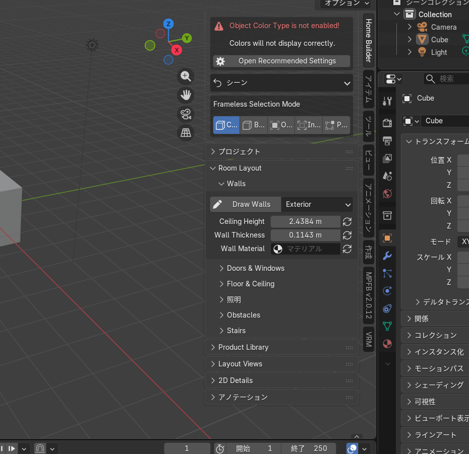
Object Color Type is not enabled!を消す
なんか赤文字で警告が出ていたので、Recommended Settingsってボタンを押したら消えました。
ソリッドビューなんだけどオブジェクトが白くなりましたね。


使い方など
簡単な使い方などを書いておきます。
DrawWallで壁を簡単に作れる
シーン ⇒ Create Roomして、DrawWallをクリックしたら壁が自動で作れるモードになりました。
これ簡単に長い壁を作ったりできるので便利ですΣ(゚Д゚)
インテリア(内装)やエクステリア(外装)など壁のタイプが選べるっぽい。


Add Floorで床を追加できる
Add Floorボタンを押すと、作成した壁に沿って自動で床が作成されます。
Add Ceillingで天井も追加できるが…
天井も追加できるけど、部屋の中が見えにくくなってしまうため、家具とか配置してから最後にやるのがいいかな(^_^;)
ドアと窓はなんかエラーになった(-_-;)
archmeshの時は壁の厚みがない時にエラーになったっけ?でもこれデフォルトで厚みあるから違うかな…。
まぁarchmeshのやつ使ってブーリアンしてもいいけど。
たぶん簡単な設定でできると思うので分かったら追記します。
Product Libraryで家具とかを配置する
ここにキャビネットとか色々あるっぽい。Libraryってことは後で追加されたりするのかな?


棚や冷蔵庫とか色々配置できて、スナッチだっけ?なんか壁とかに沿って配置する機能もあるっぽいけど低スペックPCだとちょっと重いです(^_^;)
でも確かに便利だなコレ…。
Create Layout Viewで図面を作れるっぽいが…
なんかエラーが出ましたΣ(゚Д゚)何らかの条件通りにやらないとダメとかか…?
まぁ作った部屋を元に図面を作りたい場合って、住宅デザインやってる人とか、ゲームのマップが必要な時とかかな?
とりあえず部屋を作りたいだけなら必要ないかもしれない。
おわりに
手軽に部屋が作れてビックリしましたΣ(゚Д゚)
archmeshの家具プリセットと組み合わせてやると良い感じかな?
また何かあれば追記します(*^_^*)




