バーチャル3Dクリエイター神部まゆみです(*^-^*)
この記事はblenderで部屋を作るために図面や壁を作ったりしたのでそのメモ。
以前CG Geek先輩の動画で学んだりしたけど、ほぼベッドくらいしか作っていないから部屋を作っていきたい。
動作確認した最新のバージョンは Blender 5.0.1 ですが、新しい機能は特に使っていないのでどのバージョンでもだいたい同じだと思います。
追記:
家具や家電などもその後色々作ってみたので、こちらの記事でまとめています。




どんな感じの部屋がいいかSUUMOでリサーチするw
CG Geek氏の動画でも「参考画像を多めに探して用意したほうがいい」って言っていた気がする。
自分で考えるのもいいけど、既にあるものを参考にした方がいいのかもしれない。
まぁ不動産のサイトならなんでもいいけど、見慣れてるのでSUUMOさんのサイトで見てみる。




せっかくだからリアルでは住めないような家賃高い部屋を探すか…?
私は何回か引っ越してるけど、まぁ安い物件から探しちゃいますね…。
でもバーチャルなら敷金礼金も家賃もタダだし、金銭面を気にする必要はないw
そう考えると別に日本に限る必要もないのか……でもとりあえず東京都心あたりで探します。
……んー東京ミッドタウンとかいいかなと思ったけど……ちょっと部屋が広すぎるか?
間取りにもよるけど月100万円近くするw








ワンルームだと狭すぎるな…1Kくらいのやつがいいかも。
いくつか見繕って参考にする
東京で1Kの物件に絞って探してみます。
【SUUMO】東京都のエリアから1Kの物件情報を探す│賃貸(賃貸マンション・アパート)住宅のお部屋探し
1Kだとこのあたりがイメージに近いかな…。
【SUUMO】JP noie 早稲田/東京都新宿区西早稲田2/早稲田駅の賃貸・部屋探し情報(000049944474) | 賃貸マンション・賃貸アパート


関係ないけど、新宿周辺でも月5万円くらいから結構物件あるみたい。まぁ条件は悪くなるけど都心のほうが良い仕事は多いですね。
【SUUMO】4~5万円で探す新宿駅の賃貸(賃貸マンション・アパート)住宅のお部屋探し物件情報(東京都)
八王子あたりまで行けば月2万円以下からワンルーム物件があったりするけど、まぁ東京と言ってもピンキリですね。
【SUUMO】3万円以下で探す八王子市の賃貸(賃貸マンション・アパート)住宅のお部屋探し物件情報
だいたいどこも似たような構造な気が…
1Kとか狭い間取りほど敷地面積が限られるから、配置も自ずとだいたい決まってくるんだと思う。
とりあえず間取りだけそれっぽく参考にして壁を仕切って、あとはバスタブとかトイレとか作っていけばいいかな。
あとは内装でかわいい部屋っぽく演出していけばいいと思う。
オシャレな部屋画像がたくさんある参考サイトなど
SUUMOとかで探すのもいいけど、載ってる写真は家具などが何もない殺風景な感じのため、部屋のイメージを掴むには他のサイトを使ったほうが良いかもしれない。
RoomClipなんかはユーザーが投稿したオシャレな部屋の写真が大量に投稿されているので参考になります。




あとはPinterestで「部屋全体」とかで検索するとたくさん出るけど…こっちは業者の宣伝みたいなのが混ざってるからちょいイラっとするかも(^_^;)




「お洒落な部屋ってどんな感じだろう?」と考えていてもイメージが湧かないと思うので、考えずに探したほうがいいと思います。
参考書籍や動画など
blenderで部屋を作る本はいくつか出てるけど、初心者向けではこの本が一番分かりやすかったかな。blender4向けで新しいし。
あと英語だけどこの人が一番有名?色々作ってるので参考になります。

間取りを考える
間取りの図面を参考にすれば部屋のガワはつくれるから、先にこっちを見たほうがいいかな。

だいたいどんな構造か、比率さえ決まればblenderで図面画像を読み込んで、それに合わせて壁を作っていけばガワは作れると思う。
あとは内装作ったりシェーダーやテクスチャに凝れば良さそう。
1Kだと部屋が一つあって、その横にキッチン、お手洗い、トイレ、お風呂のスペースがある感じっぽい。
物件によって配置も違うけどだいたいいくつかパターンがある感じかなぁ。
間取りを描いてみる
GIMPで適当に作ってみたけど、1Kだとだいたいこんな感じの間取りが多いかもしれない。


これblenderに読み込んで寸法決めれば壁は作れると思う。
まぁ部屋は内装のほうが重要かな。
部屋は8畳くらいは欲しいかな?
blenderに間取り画像を読み込んで壁だけ作ってみる
これ間取り図があればblenderに読み込めるので、それを元に壁を作っていけばいいかも。
どのくらいの寸法なのか一か所サイズが決まれば、図面の比率も決まるし。
部屋を長方形の八畳にする場合、4.3×3mくらいみたいなので、これに合わせてやればいけるかな。
>画像のような8畳で長方形の部屋は 、縦横何メートルですか?
部屋の縦横比が36:25なので、この比率で8畳の面積(12.96m2)を計算すると
(12.96m2の根拠はhttp://detail.chiebukuro.yahoo.co.jp/qa/question_detail/q1190982611を参照)
4.32m×3mの部屋になると思います。
https://question.realestate.yahoo.co.jp/knowledge/chiebukuro/detail/12154923557/
追加⇒画像⇒参照 で画像を読み込める。
なんか斜めになってたから回転を0に。サイズも実寸に近くするとそれを元に作れそう。


結構いい感じにいけそう。


archmeshアドオンでやる手もあるけど、結構挙動が怪しいから手動で作ろうかな(;^_^A
窓とかだけ使うかもしれないけど。
あとHome Builder5っていうのもあるので、これを使うのもアリかな。
人物モデルも配置してみると広さが分かりやすいかも。
ちょっとタテに引き延ばしたけどこんなものかな…?


ある程度できたらVRChatやSTYLYとかにアップして、VRで見てサイズ感を調整していけばいいかな。
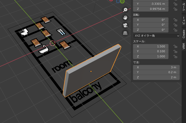
壁がちょっと厚いから薄くして、壁を分割。
分割しとくと壁のマテリアルを部屋ごとに変えられると思う。


続く
どこまでやるか分からないけど、勉強がてらある程度作ってみたい。
ある程度形になってきたらVRChatやSTYLYにでも上げて、少しずつ作り込んでいこうかな。
部屋を綺麗に見せるには内装とか小物とか、あとはライトやシェーダーの演出のほうが重要な気がする。
せっかくだから色々作って記事にしていこうかな。
もう少しいじってみます(*^-^*)
追記:続きを書きました!







